| 注意:访问本站需要Cookie和JavaScript支持!请设置您的浏览器! • 打开购物车 • 查看留言 • 付款方式 • 联系我们 |
![]() |
| 首页 | 电子入门 | 学单片机 | 免费资源 | 下载中心 | 商品列表 | 象棋在线 | 在线绘图 | 加盟五一 | 加入收藏 | 设为首页 |
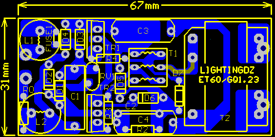
| 选择分类:当前分类——电子制作 相关联或者相类似的文章: 识别色环电阻的阻值...(1141) 应用资料-数字电路IC全系列名称查询表(1136) 电子制作专用微型模块盒子(1132) DS1820测温原理(1129) 七仙女离婚(1127) 电容器的参数与分类(1126) 场效应管工作原理(1125) 面试时要问清楚的几个问题 (1118) 几句代码实现控制摄像头(转)(1117) 了解隔离变压器(1116) STC单片机选型指南(1111) 电烙铁的妙用(1109) 自制PIC单片机编程器(1105) 麻烦的USB硬盘和延长线(电子知识)(1105) 如何学好电子技术(致初学者)[转(1093) 性能可靠的60W石英灯用电子变压器(1091) 小功率充电器的设计(1084) 做梦机的制作(1078) 家长老师必看:《玩,也是学习!》(1076) 热列庆祝本站电子实验套件专利正式授权(1074) 首页 前页 后页 尾页 本站推荐: | 性能可靠的60W石英灯用电子变压器 一、电路图
二、工作原理 L1、L2、C1组成EMC网络,一方面可以防止本机干扰泄漏到电网,另一方面又可以抑制从电网窜入的各种干扰信号。RV1是压敏电阻,用来旁路电网上的瞬间过压,以保护后级电路。T1选用φ10mm的磁环,N1、N3绕4匝,N2绕1匝,漆包线全部采用φ0.3mm线径;T2使用EE28磁芯,N1用φ0.3mm漆包线绕120匝,N2用φ1.0mm漆包线绕12匝,磁芯不留气隙,组装后须用树脂浸渍处理。 三、PCB图
1、 本站不保证以上观点正确,就算是本站原创作品,本站也不保证内容正确。 2、如果您拥有本文版权,并且不想在本站转载,请书面通知本站立即删除并且向您公开道歉! |
|
本站协议 |
版权信息 |
关于我们 |
本站地图 |
营业执照 |
发票说明 |
付款方式 |
联系方式
深圳市宝安区西乡五壹电子商行——粤ICP备16073394号-1;地址:深圳西乡河西四坊183号;邮编:518102 E-mail:51dz$163.com($改为@);Tel:(0755)27947428 工作时间:9:30-12:00和13:30-17:30和18:30-20:30,无人接听时可以再打手机13537585389 |