注意:访问本站需要Cookie和JavaScript支持!请设置您的浏览器! 打开购物车 查看留言付款方式联系我们
初中电子 单片机教材一 单片机教材二
搜索上次看见的商品或文章:
商品名、介绍 文章名、内容
首页 电子入门 学单片机 免费资源 下载中心 商品列表 象棋在线 在线绘图 加盟五一 加入收藏 设为首页
本站推荐:
实用的门控防盗报警器
文章长度[8848] 加入时间[2007/1/4] 更新时间[2026/5/28 19:18:34] 级别[0] [评论] [收藏]

作者:未知 来源:未知

  本文介绍的这种防盗报警器既可作开门照明灯控制器用,又可作防盗报警器用,其性能非常稳定可靠,几乎没有误报,可供广大电子爱好者制作参考。
  工作原理

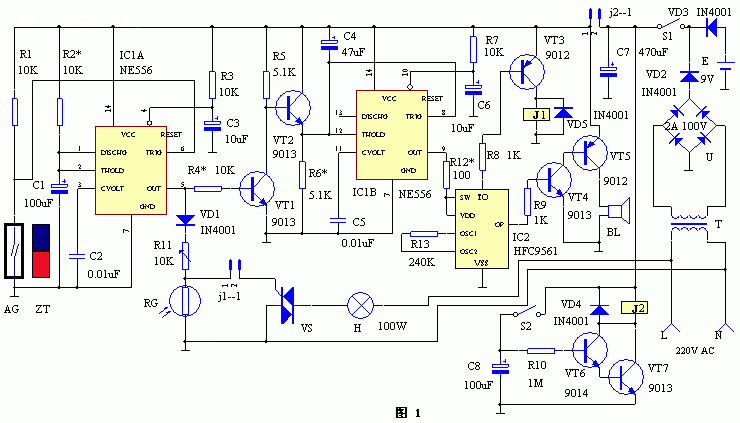
   该装置电路工作原理见图1(点击下载原理图)。它是由触发装置、单稳态延时电路、报警声发生器、音频功放电路、灯光控制电路、预置封锁电路和电源电路等部分组成。当房门锁上时,永久磁铁ZT和常闭型干簧管AG靠得很近,ZT的磁力线导致AG内两触片分离,于是IC1A的⑥脚呈高电平,IC1A处于复位状态,其输出端⑤脚为低电平,双向可控硅VS无触发电流而阻断,故照明灯H处于熄灭状态。此时三极管VT1亦无偏压而截止,VT2则导通,使IC1B的12、⑧脚呈高电平(大于2/3电源电压),故IC1B的⑨脚亦输出低电平,音响集成电路IC2无电源不工作。
  一旦房门被打开,致使ZT和AG分离,AG内两触片自然接通,导致IC1A的⑥脚变为低电平(低于1/3电源电压),此时IC1A立即置位,IC1A的⑤脚由原来的低电平变为高电平,它分为两个支路:一路使双向可控硅VS触发导通,照明灯H即刻点亮,这可作进门照明灯用。如果白天进门,由于光敏电阻RG内阻很小,R11与RG的分压不足以使VS触发导通,故白天进门时,H可以不亮。另一路电流使三极管VT1导通,导致VT2截止,C4的短接状态解除,电源通过R6向C4充电,此时IC1B的12、⑧脚电位越来越低,当其电位低于1/3电源电压时,IC1B的输出端⑨脚变为高电平,此时IC2获得电源而工作。IC2的T0端不断有脉冲电流产生,经三极管VT3放大后,推动继电器J1的触点j1-1动合开,这样就使原来恒亮的照明灯变成了闪烁灯,以增强报警时的紧张气氛,同是地IC2的O/P端输出报警音频信号,经VT4、VT5放大后,推动扬声器BL发出宏亮的声音。
  该装置报警一段时间,小偷吓跑了,其警笛声可以自动停止。这是因为IC1A呈单稳态工作模式,待它的①、②脚上的电压充至2/3电源电压时,IC1A就自动复位,IC1A的⑤脚就自动恢复为低电平。
  预置封锁电路由三极管VT6、VT7构成,在开启整机电源开关S1之后,应近按一下开关S2,使VT6、VT7导通,继电器J2暂时吸合,其触点j2-1断开,切断了报警电路的电源,故主人在设置报警器关门的时候不会引起误报。当门锁好之后,C9放电完毕,VT6、VT7截止,J2释放,其触点j2-1闭合,振荡器电路的供电自动接通,整机处于守候状态。
  元器件选择与制作
  元器件选择见下表。
 
编 号
名 称
型 号
数 量
编 号
名 称
型 号
数 量
R1、3、7 电阻 10K
3
C7 电解电容 470u
1
R2* 电阻 3M
1
VD1-5 整流二极管 IN4001
5
R4* 电阻 10K
1
U 整流全桥 2A/100V
1
R5 电阻 5.1K
1
VT1、2、4、7 晶体三极管 9013
4
R6* 电阻 1K
1
VT3、5 晶体三极管 9012
2
R8、9 电阻 1K
2
VT6 晶体三极管 9014
1
R10 电阻 1M
1
VS 双向可控硅 3A/400V
1
R11 微调电阻 10K
1
IC1 双时基集成电路 NE556
1
R12* 电阻 100Ω
1
IC2 报警集成电路 HFC9561或其它类似电路
1
R13 电阻 240K
1
J1、2 电磁继电器 JRX-13F
2
RG 光敏电阻 MG45-34非密封型
1
AG 干簧管 常闭型(可选用成品磁控开关)
1
C1、8 电解电容 100u
2
S1、2 开关 钮子开关
2
C2、5 涤纶电容 0.01u
2
H 白炽灯 100W
1
C3、6 电解电容 10u
2
T 电源变压器 9V/5W
1
C4 电解电容 47u
1
E 电池组 9V
1

  整个电路只要元件质量良好,且焊接无误,便可开机试验,先将ZT靠近AG,合上电源开关S1,H应熄灭不亮,然后拿走ZT,此时H应立即点亮(如果在白天试验,应用黑筒罩住RG),再揿下S2,此时H应立即熄灭,等待一段时间后,H又重新点亮,H点亮一段时间后,振荡器触发工作,发出宏亮的警笛声,同时H由恒亮变为闪烁即告制作成功。
  预置封锁时间由0.7R10C8的数值确定。IC1A单稳态工作时间由1.1R2C1数值确定,IC1B的延时翻转时间由1.1R6C4的数值确定,均可通过试验加以调整。IC2的工作电压不应超过5V,可由R12加调整。
  安装与使用
  AG应安装在门框上,ZT应安装在活动的门叶上,整个电路可以装入一只乳白色塑料罩的吸顶灯中。
  主人出门预置报警器时,可先合上S1,然后揿下S2,这样待门锁好之后,报警器就自动进入守候状态。主人回家时,用钥匙开门,如果是夜晚,进门时照明灯H自动点亮,主人找到室内电灯开关后,应立即断开暗藏的电源开关S1,否则会引起报警。而小偷进门后,由于不能及时切断报警器的电源开关(不知道设有开关或是一时难以找到),故延时几十秒钟后就会警笛声大作,引起人们的注意,对小偷起到威慑作用而将其吓走。

1、 本站不保证以上观点正确,就算是本站原创作品,本站也不保证内容正确。
2、如果您拥有本文版权,并且不想在本站转载,请书面通知本站立即删除并且向您公开道歉! 以上可能是本站收集或者转载的文章,本站可能没有文章中的元件或产品,如果您需要类似的商品请 点这里查看商品列表!
本站协议 | 版权信息 |  关于我们 |  本站地图 |  营业执照 |  发票说明 |  付款方式 |  联系方式
深圳市宝安区西乡五壹电子商行——粤ICP备16073394号-1;地址:深圳西乡河西四坊183号;邮编:518102
E-mail:51dz$163.com($改为@);Tel:(0755)27947428
工作时间:9:30-12:00和13:30-17:30和18:30-20:30,无人接听时可以再打手机13537585389