注意:访问本站需要Cookie和JavaScript支持!请设置您的浏览器! 打开购物车 查看留言付款方式联系我们
初中电子 单片机教材一 单片机教材二
搜索上次看见的商品或文章:
商品名、介绍 文章名、内容
首页 电子入门 学单片机 免费资源 下载中心 商品列表 象棋在线 在线绘图 加盟五一 加入收藏 设为首页
本站推荐:
实用恒流充电器
文章长度[2388] 加入时间[2007/2/2] 更新时间[2026/5/29 18:07:12] 级别[0] [评论] [收藏]

 

问题提出:

    镍镉或镍氢电池对充电有严格要求.但市场上出售的大多数充电器都是粗制滥造,根本无法达到电池的要求.我曾剖析过几种充电器,其电路几乎千篇一律:一个小功率的6v左右的变压器(并且是劣质的),用一个二极管进行斗波整流之后用小电阻进行限流充电。有的在限流电阻上并接一只发光二极管进行状态指示.充电电流在20-70mA不等.并且是脉冲电流,大小还会受市电电压及电池状态影响,根本谈不上恒流.电池在这种条件下充电,寿命大为缩短.
 

几种常见充电电池参数

超霸1300mA容量镍氢电池 常规充电 130mA 14-16小时
快速充电

325mA  5小时

普通500mA容量镍镉电池 常规充电 50mA 14-16小时
快速充电

160mA  4小时

解决方案: 

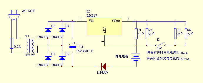
   本电路实际上是一个恒流源.核器件是集成三端可调稳压器LM317T.上一讲我们说过:LM317T在电源电压足够的情况下可以保持其+Vout端比其ADJ端电压高1.25V.请看图中的接法,ADJ端直接与待充电池相连.但ADJ端的内阻很大(正常情况下ADJ端的电流不会超过50μA),可近似看作开路,但它可以对电压进行取样.LM317T将+Vout端的电压提高到比ADJ端高1.25V,那么跨接在+Vout端与ADJ端的电阻上将有1.25V/25.5Ω=0.05A=50mA的电流流过(25.5Ω为开关打开时,R1与R2并联后的总阻值).这个电流便流过电池,对电池进行了恒流充电.想一想,为什么它不能流向别的地方?
 

扩展应用:

    按图中的参数,开关打开时,充电电流约为50mA;闭合时约为160mA.这适合于普通的容量为500mA的镍镉电池.你可以通过改变接在LM317T的+Vout端与ADJ端的电阻阻值来改变充电电流的大小.其中,所需电阻阻值(单位为Ω)=1.25V/所需充电电流(单位为mA).

 

1、 本站不保证以上观点正确,就算是本站原创作品,本站也不保证内容正确。
2、如果您拥有本文版权,并且不想在本站转载,请书面通知本站立即删除并且向您公开道歉! 以上可能是本站收集或者转载的文章,本站可能没有文章中的元件或产品,如果您需要类似的商品请 点这里查看商品列表!
本站协议 | 版权信息 |  关于我们 |  本站地图 |  营业执照 |  发票说明 |  付款方式 |  联系方式
深圳市宝安区西乡五壹电子商行——粤ICP备16073394号-1;地址:深圳西乡河西四坊183号;邮编:518102
E-mail:51dz$163.com($改为@);Tel:(0755)27947428
工作时间:9:30-12:00和13:30-17:30和18:30-20:30,无人接听时可以再打手机13537585389