注意:访问本站需要Cookie和JavaScript支持!请设置您的浏览器! 打开购物车 查看留言付款方式联系我们
初中电子 单片机教材一 单片机教材二
搜索上次看见的商品或文章:
商品名、介绍 文章名、内容
首页 电子入门 学单片机 免费资源 下载中心 商品列表 象棋在线 在线绘图 加盟五一 加入收藏 设为首页
本站推荐:
镍镉电池自动充电、放电器
文章长度[1206] 加入时间[2007/2/2] 更新时间[2026/1/29 23:19:31] 级别[0] [评论] [收藏]
 


  该电路能使两节镍镉电池,当充电至3V或放电至134V时,自动断开充电或放电回路,有效地防止过充电或过放电。
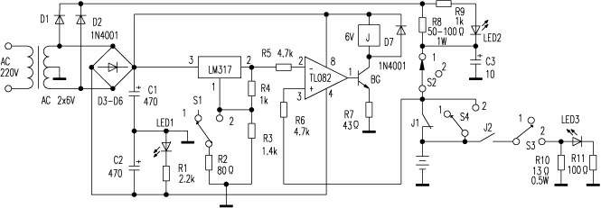
  电路见附图。D1、D2整流后的电压供给电池充电,D3~D6整流后的电压供给比较、控制电路。TL082构成比较电路,其2脚由LM317输出提供一个恒定电压作为参考基准,3脚电压来自电池。2、3脚的电压比较后由1脚输出控制BG的开和关,再通过继电器来控制充电或放电回路。
  1充电过程:将开关S置于“1”的位置,电池置于电池夹中,接通电源,此时TL082的2脚电压为3V,而3脚电压小于3V,1脚输出负电压,BG截止,J无电流流过,常闭接点J1闭合,电源通过R8、S2、J1对电池充电。当电池电压上升到大于3V后,TL082的1脚输出电压为正,使BG导通,J得电后使J1断开,充电完毕。此时TL082的3脚由R8和S2提供一个更高的电压维持J的导通,直至断开电源为止。LED2作充电指示用。
  2放电过程:当电池充电三四次后,要进行一次放电,以消除记忆效应。放电前,先将开关S置于“2”的位置,再放入电池,接通电源。由于此时LM317的输出电压设定为13V,电池电压高于此值,TL082比较后,输出一个正电压使BG导通,J得电后常开触点J2闭合(同时J1断开),电池经J2、S3、R10放电,同时点亮LED3。当电池电压下降到近于13V时,TL082输出电压翻转为负,BG截止使J2断开,放电结束,LED3熄灭。
  放完电后,将开关S置于“1”的位置就可以接着充电。
  开关S选用具有四组接点的波段开关,R2、R3最好不用可调电阻,以免接触不良影响恒压源的电压。电容C3不可不接,否则充电完毕后继电器会出现“抖动”现象。
  使用时要注意操作顺序,放入电池,并将开关S置于相应位置后,再接通电源,否则将误判为充电完毕而出现不充电的现象。  湖北 罗运忠 
  实验点评:
  该装置成本较低,简单易做,经实际测试后,认为它能完成其电池的自动充、放电的功能。但是,此装置还有一个小小的缺陷,那就是LED2并不能指示电池已经充满的情况。因此,笔者建议在原电路上稍加改动,通过T来控制LED2,这样,当电池被充满后,LED2即可自动熄灭。
  另据笔者了解,目前在市场上像这种能自动充、放电(消记忆性)的充电器很少见,而且比较昂贵,因此,该装置具有一定的市场潜力。


1、 本站不保证以上观点正确,就算是本站原创作品,本站也不保证内容正确。
2、如果您拥有本文版权,并且不想在本站转载,请书面通知本站立即删除并且向您公开道歉! 以上可能是本站收集或者转载的文章,本站可能没有文章中的元件或产品,如果您需要类似的商品请 点这里查看商品列表!
本站协议 | 版权信息 |  关于我们 |  本站地图 |  营业执照 |  发票说明 |  付款方式 |  联系方式
深圳市宝安区西乡五壹电子商行——粤ICP备16073394号-1;地址:深圳西乡河西四坊183号;邮编:518102
E-mail:51dz$163.com($改为@);Tel:(0755)27947428
工作时间:9:30-12:00和13:30-17:30和18:30-20:30,无人接听时可以再打手机13537585389