| 注意:访问本站需要Cookie和JavaScript支持!请设置您的浏览器! • 打开购物车 • 查看留言 • 付款方式 • 联系我们 |
![]() |
| 首页 | 电子入门 | 学单片机 | 免费资源 | 下载中心 | 商品列表 | 象棋在线 | 在线绘图 | 加盟五一 | 加入收藏 | 设为首页 |
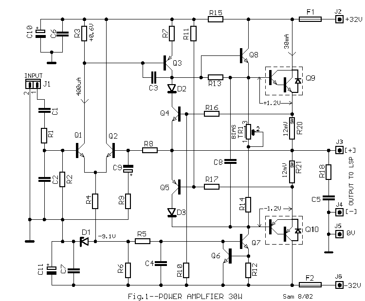
| 选择分类:当前分类——音响功放 相关联或者相类似的文章: 简易音频集成功率放大器(1423) ++ 30W功率放大器的制作 +(933) C语言在单片机开发中的应用 (741) 巧用STK3048A制作前置放大(718) 音响发烧“土炮”的自画像(搞笑)(494) 18W D类单片音频放大器TDA7481(326) 自制2.1声道多媒体音响系统(262) 100W纯直流高保真功放(196) Hi-Fi配音控制放大器制作(176) 双50W数字功放TDA8902J(146) LM386功放集成电路的应用(127) 国外汽车音响的新技术(44) TDA2030A装的18W单声道功放板(-8) 图示均衡器的使用技巧(-14) Hi-Fi功放设计要点(-34) 用TDA7294推动的功放(-72) LM1875带音调双22W功放板(-120) 首页 前页 后页 尾页 本站推荐: | ++ 30W功率放大器的制作 + ++ 30W功率放大器的制作 ++ 很多时候我们需要一个功率不大但音质很好的功放且她必需由一些常用的元件组成,线路也不是很复杂。她的后级电路采用达林顿(复合晶体管),使用时必需加散热器,并要采用云母绝缘和导热硅脂。其基极电流由TR1调节,慢慢调节使R20、R21上的压降为12mV。最开始可能会有200mV电压,这是我们可以等一会而在仔细调节TR1直到其为12mV。然后等待15分钟,再次检查这点的电压是否稳定(在没有输入信号的情况下)。正常时(无信号输入)此级正确的电流为30mA。 电路原理图(15K): ![]() 元件列表: R1=1K R16-17=270R D1=9.1V 0.4W zener R2=47K R18=22R 1W D2-3=1N4148 R3=1K5 R19=NC Q1-2=BC550C R4-5=10K R20-21=0.39R 4W Q3=MPSA56 R6=5K 6TR1=250R trimmer Q4=BC547B R7=10R C1=470nF 100V MKT Q5=BC212 R8=47K C2=1nF 100V MKT Q6=BC183 R9=560R C3=68pF ceramic Q7-8=MPSAO6 R10-11=8K2 C4-8=22nF 100V MKT Q9=TIP141 R12-15=120R C5-6-7=100nF 100V MKT Q10=TIP146 R13=680R C9=47uF 25V F1-2=1.6AT FUSE R14=330R C10-11=220uF 63V 所有电阻为1/4W 1% 除非注明。 元件装配图(30K): ![]() 印刷电路板图(22K): ![]() 1、 本站不保证以上观点正确,就算是本站原创作品,本站也不保证内容正确。 2、如果您拥有本文版权,并且不想在本站转载,请书面通知本站立即删除并且向您公开道歉! |
|
本站协议 |
版权信息 |
关于我们 |
本站地图 |
营业执照 |
发票说明 |
付款方式 |
联系方式
深圳市宝安区西乡五壹电子商行——粤ICP备16073394号-1;地址:深圳西乡河西四坊183号;邮编:518102 E-mail:51dz$163.com($改为@);Tel:(0755)27947428 工作时间:9:30-12:00和13:30-17:30和18:30-20:30,无人接听时可以再打手机13537585389 |