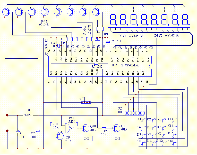
单片机控制板,使用T89C51、52、STC89C51、52等相兼容单片机芯片。需要你自己写程序。主要控制电路由一个STC89C51RC单片机芯片来完成。电源经C1滤波,三端稳压集成电路7805稳压,再经C2滤波,得到稳定的约5V的直流电给整机供电。P0口做矩阵按键,共可接16个按钮开关,做设置、启动/停止、预置数输入等;P1口和P3口做数码管显示驱动,P3口8个限流电阻分别接到8个驱动三极管的基极,控制8个数码管的选通。P1口接到8个数码管的公共段选引脚上。采用扫描显示法,先选通第一个数码管,然后再在P1口上输出要显示的数的段码信号,延时一段时间后,关掉第一位数码管,再选通第二位数码管,在P1口上输出第二位数码管要显示的数的段码信号,延时一段时间后,关掉第二位数码管,再选通第三位。。。P2.0经5.1K的电阻接三极管放大推动蜂鸣器发声,P2.1和P2.2也是经5.1K电阻后分别接三极管放大驱动两个继电器,一个用来控制电机的启动和停止,一个用做制动的,防止惯性使电机不能及时停止,使记数超过预置数。
电路图:

元件清单:
元器件及位号对照表 位号 名称 型号及规格 数量 R1-R8、R10-R12 电阻1/8W±5% 5.1K 11 R9 10K 1 C1、C2 电解电容 220U10V 2 C3 10U16V 1 C4、C5 瓷片电容 30 2 PZ 排阻 10K 1 Q1-Q11 三极管 9015 11 K1-K16 轻触开关 小型 16 SP 蜂鸣器 1 40脚IC座 1 IC1 稳压块 7805 1 IC2 单片机芯片 STC89C51RC 1 JY 晶振 24MHz 1 DPY1、DPY2 数码管 5461BS 2 JK1、JK2 继电器 124D1 2 JP1、JP2 插针 4针 2 电路板 1
查看和发表评论 管理员一般会在8-48小时内回复,会删除无意义的留言以及重复留言,请保证留言标题清晰,内容明确! 1、评论不代表本站观点。 另外,即使是本站原创作品,本站也不保证内容绝对正确。 2、如果您拥有本文版权,并且不想在此处发表,请书面通知本站立即删除并且向您公开道歉! |