新款2822功放元件包,在旧版2822功放的基础上改为机械电源开关,改良了由于电子开关在大音量下电流提供不稳定造成的失真现象。其他电路相同。
套件说明:电路板、元件,元件清单,原理图及原理说明,安装说明等等。
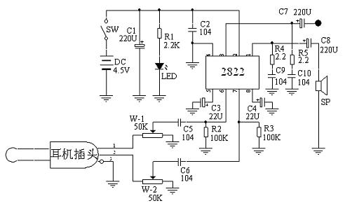
电路原理和原理图:

SW为电源开关,R1为电源指示LED的限流电阻,C5、C6为输入信号耦合电容,在0.1-10U范围选取都可以,C3、C4为负反馈电容,可以在几微法到几百微法选取R4、R5、C9、C10是典型的防自激电路,几乎每个功放电路都有。C1、C2为电源滤波电容。
左右声道的音频信号经电位器W调节后,分别进入TDA2822的⑥⑦信号输入脚,放大后分别从③①脚输出,经电容C7、C8推动喇叭发声。TDA2822为双声道立体声电路,但因我们配套的外盒只能装一只喇叭,所以一声道闲置不用,全部元件都已经装好,如要使用只需接好信号输入线,然后外接一引线接到其他喇叭既可以做立体声功放用。
查看和发表评论 管理员一般会在8-48小时内回复,会删除无意义的留言以及重复留言,请保证留言标题清晰,内容明确! 1、评论不代表本站观点。 另外,即使是本站原创作品,本站也不保证内容绝对正确。 2、如果您拥有本文版权,并且不想在此处发表,请书面通知本站立即删除并且向您公开道歉! |