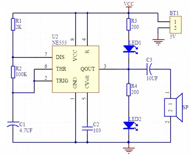
<本套件电路的核心部件是555集成定时器,它工作于无稳态工作方式,接通电源后,555集成定时器的输出端第3管脚不断地输出高低电平的方波信号,高电平点亮一个LED,低电平点亮另一个LED,所以看到的就是两个红绿颜色的LED不断地交替闪烁,蜂鸣器也发出轻微的“滴答”的声音。电路是一个经典的555定时器电路,通过两个LED灯的亮熄能够直观地看到定时器输出的电平变化,也就是一个方波信号的电平变化,适合电子初学者、爱好者和学生初步学习了解555定时器的基本功能。>
工作电压:4.5-5.5V

<电路工作原理:电路中的R1、R2、C1、C2和NE555组成一个定时器电路,通电后,NE555的第3管脚就会输出高低电平组合的方波信号。为了方便初学者理解,我们把高电平和低电平分别看做是5V电压和0V电压,再看两个LED和蜂鸣器的接线,R2和R4都是限流电阻,当NE555的第3管脚输出高电平,LED2点亮,LED1熄灭,电容C3被充电,蜂鸣器发出“嘀”的声音,当第3管脚输出低电平,LED1点亮,LED2熄灭,电容C3通过蜂鸣器放电,发出“嗒”的声音,由于电平信号电流很小,蜂鸣器发出的声音很小。所以定时器不断的产生方波信号,两个LED就不断的交替闪烁,蜂鸣器也发出“嘀嗒”的节拍声。改变R1、R2或者C1的值,就可以改变定时器电路发出的方波信号频率,也就可以改变LED闪烁的频率。>

查看和发表评论 管理员一般会在8-48小时内回复,会删除无意义的留言以及重复留言,请保证留言标题清晰,内容明确! 1、评论不代表本站观点。 另外,即使是本站原创作品,本站也不保证内容绝对正确。 2、如果您拥有本文版权,并且不想在此处发表,请书面通知本站立即删除并且向您公开道歉! |